
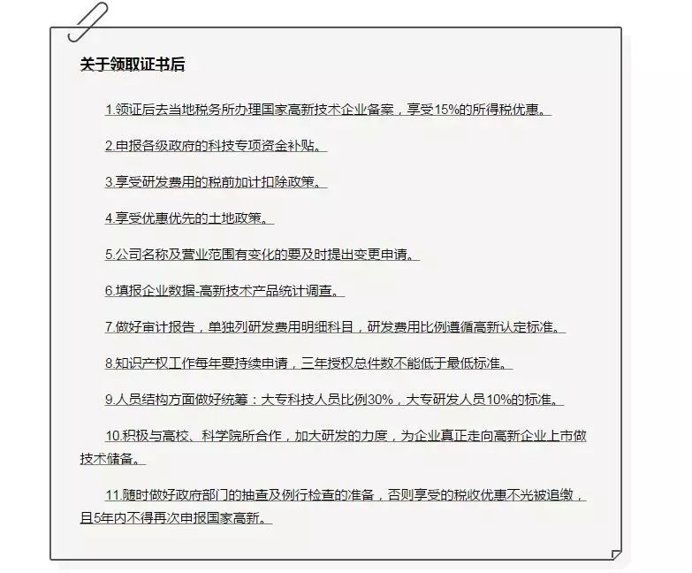
好消息,2017最后一批国家高新企业认定名单出来啦,赶紧看看你的在不在名单里面吧。不在名单的,就在今年的4月又可以申报了,咨询鼎智,鼎智值得信赖?。?!
现将2017年第三批深圳市领取国家高新企业认定证书时间通知:
1、领证时间地点:
领证时间:2018年1月18日—2018年1月31日
地点:福田区市民中心行政服务大厅西大厅49—50号服务窗口
2、领证所需资料:
1、法人授权委托书原件(附加本企业高新技术企业证书编号、委托人身份证号码及联系方式等信息);
2、营业执照复印件;
3、领证人身份证复印件;
4、公司名称发生变化的,请提供深圳市市场和质量监督管理委员会出具的变更备案通知书复印件。
发证日期:2017.12.30
有效期:3年
附件,2017年第三批深圳市国家高新企业认定名单:
http://www.szsti.gov.cn/notices/2018/1/17/1


